صواريخ كروز كورية جنوبية لمشروع المقاتلة KF-X

كم تمنيت ان تكون
الشركة السعودية للإلكترونيات الدفاعية بالشراكة مع كوريا التي هي مصدر الإلكترونيات الدفاعية التركية


واحد ابرز مصدري التقنيات لتركيا
 
القدرات الكورية الجنوبية متمكنة تقنيا وتصنيعيا ولااظن مراحل تحويل التصاميم الى نماذج للخدمة ستطول زمنيا

يبدو نموذج Hanwha






142098



اقرب الى RBS15


مشاهدة المرفق 142240

من JASSM

مشاهدة المرفق 142241

أعلم أخى الفاضل بالإمكانيات الكورية ولكن قصدى ان تلك المقاتلة مازالت على الورق فقط ولم يخرج منها أي نماذج للاختبار بعد
 
تقنياتها حديثه جدا اول طائرة بالعالم مصنوعة من مواد مركبه بالكامل وملكيتها 100% للامارات مب تجميع مثل ما انت تروج
.
.
.
.
:cool::cool:

لو إنها كانت تركية كان شفت لها ثلاث الأف موضوع مدح وتمجيد بقرد وخان.. أجل (دبابه مجمعة من كل دول العالم حتى المسامير من ارتيريا) ولها أكثر من ٥ عناوين في المنتدى... عجبي!!! (اللي يمدح التجميع في تركيا .. يسب التجميع في السعودية ومصر والإمارات!!!)
 
1572104864396.png


صاروخ Lignex 1 طويل المدى جو-أرض مع IIR seeker جديد في المقدمة.


بدأت Lignex 1 ، المزود الرئيسي للأنظمة ، مؤخرًا في تطوير صاروخ جو أرض بعيد المدى للطائرة KF-X. بتصميم مشابه لتصميم Taurus KEPD 350 ، يبلغ طوله 5 أمتار ويزن 3 آلاف رطل ويبلغ مداه أكثر من 500 كيلومتر. إنه يتميز بتوجيه GPS / INS midcourse ولديه باحث تصوير بالأشعة تحت الحمراء (IIR).
 
مشاهدة المرفق 142102


ستبدأ كوريا الجنوبية في تطوير صاروخ جو-أرض ليتم تحميله على طائرات مقاتلة على الطراز الكوري (KF-X) اعتبارًا من أغسطس هذا العام.


والتنافس بين


نموذج Hanwha على شبية JASSM
مشاهدة المرفق 142098








نموذج LIG Nex1 شبيه KEPD 350


مشاهدة المرفق 142097




مشاهدة المرفق 142103


والصواريخ ستكون بمدي من 300 كلم الى 500 كلم

والمزمع دخول الخدمة سنة 2021
كل هالصواريخ عند الكوريين وحنا مغمضين عنهم?ً صدق اننا نملك مسؤلين فاشلين ??

لا بارك الله فيهم ولا في رواتبهم
 
100% ونوفيرة طلعت برة
والمحرك وبدن الطائرة والانظمة هيدرولوكية والانظمة الكهربائية والكترونيات الطيران والبرامج الطيران وعمال التجميع والتركيب بدك تقنعني انها كلها مصنوع في الامارات


شوف وردلي خبر

http://www.novaer.ind.br/b-250/


بالنهاية فعليا ستجمع في الامارات في 2020 حسب ما هو مخطط (في العين سيبنى المصنع)

بالتوفيق للامارات وجميع دول العربية

مشكلت الشركات الاماراتية (عدا كركال لحدا ما )جميعها قائمة على شراء مشاريع من الخارج بمكونات من خارج ونسب مكون محلي شبه معدومة ولا تحاول بناء مشاريع بنائا على خبرات التي من المفروض انها اكتسبتها بل تذهب وتشتري مشاريع اخرى من جديد
شراء المشاريع الجاهزه حلو ومفيد للجميع ? لكن المهم بعد الشراء للمشروع كامل ان يتم الانتاج محليا

لان الشراء طريقه شرعيه دوليا واسلاميا وتعطيك اصل التكلنوجيا لكن الطريقه الاخرى المنافيه للشرع والاخلاق هو حركات الصين وايران السرقه وتجعلك تاخذ اقل تكلنوجيا من الاصليه
 
التعديل الأخير:
شراء المشاريع الجاهزه حلو ومفيد للجميع ? لكن المهم بعد الشراء للمشروع كامل ان يتم الانتاج محليا

لان الشراء طريقه شرعيه دوليا واسلاميا وتعطيك اصل التكلنوجيا لكن الطريقه الاخرى المنافيه للشرع والاخلاق هو حركات الصين وايران السرقه وتجعلك تاخذ اقل تكلنوجيا من الاصليه
الاحتكار حرام في الاسلام:cool:

ثانيا انا انتقدت شراء تكنولوجيا وتعيب عشرين سنة وتلاقي لساتك عن الي اشتريتو وبعدين تقعد دور شراء تكنولوجيا جديد يعنيةعلى سبيل مثال دولة عربية من ثمانينات لديها تكنولوجيا صاروخ مضاد للدروع هو سوانج فاير وصنعته لديها ولكن الان تبحث وتشتري صواريخ مضادة للدروع الاحدث
 
الاحتكار حرام في الاسلام:cool:

ثانيا انا انتقدت شراء تكنولوجيا وتعيب عشرين سنة وتلاقي لساتك عن الي اشتريتو وبعدين تقعد دور شراء تكنولوجيا جديد يعنيةعلى سبيل مثال دولة عربية من ثمانينات لديها تكنولوجيا صاروخ مضاد للدروع هو سوانج فاير وصنعته لديها ولكن الان تبحث وتشتري صواريخ مضادة للدروع الاحدث
? هنا الكلام عن موضوع يدخل في عالم الابحاث انت انتجت السلاح بعد نقلك للمعرفه ليه ماتفتح مركز ابحاث تطويريه ?
 
شراء المشاريع الجاهزه حلو ومفيد للجميع ? لكن المهم بعد الشراء للمشروع كامل ان يتم الانتاج محليا

لان الشراء طريقه شرعيه دوليا واسلاميا وتعطيك اصل التكلنوجيا لكن الطريقه الاخرى المنافيه للشرع والاخلاق هو حركات الصين وايران السرقه وتجعلك تاخذ اقل تكلنوجيا من الاصليه

طريقه ايران والصين افضل من الشراء ، طريقتهم تجعلهم ينشؤون مراكز أبحاث لتطوير مانسخوه وجعله افضل والخروج منه بمنتجات جديده لو نظرت الي المنتجات الصينيه التي كانت بدايتها النسخ ثم تطورها لاحقا لآتضح لك كل شي ، اما الشراء سوف يتوقف فقط عند صنع ماتم شراءه من دون التفكير بتطويره او الخروج بمنتج جديد مختلف عن ماتم شراءه.
 
تقنياتها حديثه جدا اول طائرة بالعالم مصنوعة من مواد مركبه بالكامل وملكيتها 100% للامارات مب تجميع مثل ما انت تروج
.
.
.
.
:cool::cool:

استخدام المواد المركبه مثل الكاربون فايبر هو امر جيد لتقليل وزن الطائره بغرض اكسابها سرعه الطيران وتقليل نسبه استهلاك الوقود ولكن صناعتها بالكامل من مواد مركبه واستخدامها في عمليات اسناد وقصف ارضي ، هذا امر به الكثير من الخطوره للطيارين ، طلقات المدافع المضاده للطائرات ورشاشات سوف تخترق قمره القياده بكل سهوله وتقتلهم ، اعتقد انه كان من الأجدر علي الأقل استخدام التيتانيوم لتدريع قمره القياده الخاصه بالطيارين لآعطاءهم نوع من الحمايه ضد الطلقات.
 
100% ونوفيرة طلعت برة
والمحرك وبدن الطائرة والانظمة هيدرولوكية والانظمة الكهربائية والكترونيات الطيران والبرامج الطيران وعمال التجميع والتركيب بدك تقنعني انها كلها مصنوع في الامارات


شوف وردلي خبر

http://www.novaer.ind.br/b-250/


بالنهاية فعليا ستجمع في الامارات في 2020 حسب ما هو مخطط (في العين سيبنى المصنع)

بالتوفيق للامارات وجميع دول العربية

مشكلت الشركات الاماراتية (عدا كركال لحدا ما )جميعها قائمة على شراء مشاريع من الخارج بمكونات من خارج ونسب مكون محلي شبه معدومة ولا تحاول بناء مشاريع بنائا على خبرات التي من المفروض انها اكتسبتها بل تذهب وتشتري مشاريع اخرى من جديد


طائرات ادكوم سيستمز بدون طيار ( هل هو مشروع من الخارج ؟)

نمر اوتوموتيف (عدا الN-35) , هل هي مشروع من الخارج ؟؟

سفينة السيف الفضي من الفتان لبناء السفن ، سفن الابرار من ADSB هل هي مشاريع خارجية ؟

الخ...

ان كان جوابك بنعم ،، ارجو ارفاق مصادرك مع الروابط والتي تشير بوضوح لعملية استحواذ او نقل مشروع خارجي ...

وشكرا
 
استخدام المواد المركبه مثل الكاربون فايبر هو امر جيد لتقليل وزن الطائره بغرض اكسابها سرعه الطيران وتقليل نسبه استهلاك الوقود ولكن صناعتها بالكامل من مواد مركبه واستخدامها في عمليات اسناد وقصف ارضي ، هذا امر به الكثير من الخطوره للطيارين ، طلقات المدافع المضاده للطائرات ورشاشات سوف تخترق قمره القياده بكل سهوله وتقتلهم ، اعتقد انه كان من الأجدر علي الأقل استخدام التيتانيوم لتدريع قمره القياده الخاصه بالطيارين لآعطاءهم نوع من الحمايه ضد الطلقات.


اتفق معك .. وسهل جدا تدريع قمرة الطائرة (هناك خبرات محلية متميزة في التدريع وسبق وقمنا بتدريع كبينة الاوشكوش وجعلناها مضادة لعوامل NBC وبمستوى حماية STANAG مرضية ..

لكن .. بقدراتها وسقف طيرانها وذخائرها فائقة الدقة ... ذلك يجعلها بمأمن من الاشتباك القريب في مدى المدافع الارضية ( هذا مبدئيا) وان استدعى الوضع الاقتراب في عمليات COIN / CAS فالافضل تدريع القمرة والاجزاء الحساسة في الطائرة للحماية
 
طائرات بدون طيار ( هل هو مشروع من الخارج ؟)

نمر اوتوموتيف (عدا الN-35) , هل هي مشروع من الخارج ؟؟

سفينة السيف الفضي من الفتان لبناء السفن ، سفن الابرار من ADSB هل هي مشاريع خارجية ؟

الخ...

ان كان جوابك بنعم ،، ارجو ارفاق مصادرك مع الروابط والتي تشير بوضوح لعملية استحواذ او نقل مشروع خارجي ...

وشكرا
Gaz-2330-1.jpg


The Nimr is a scaled-down Tigr, designed specifically for the harsh desert climates found in the Middle East

اما باقي المشاريع ليس لدي معلومة عنهم
 
Gaz-2330-1.jpg


The Nimr is a scaled-down Tigr, designed specifically for the harsh desert climates found in the Middle East

اما باقي المشاريع ليس لدي معلومة عنهم


خطأ ...

النمر لا شأن للروس بها لا من قريب ولا بعيد عدا عن ان شركة GAZ الروسية اسند لها تنفيذ اول بروتوتايب للنمر ..

التصميم عبر شركة بن جبر ، التنفيذ الاول لأول بروتوتايب بوسطة GAZ , التصنيع للباتشات الاولى بوسطة شركة ADVANCED INDUSTRIES OF ARABIA وهي شركة اردنية اماراتية مشتركة مقرها الزرقاء في الاردن ..

لاحقا تم نقل التصنيع للداخل الاماراتي عبر شركة نمر اوتوموتيف والتي هي شراكة بين بن جبر وتوازن ..

هذه القصة المختصرة ويمكنك الاطلاع هنا لمزيد من التفاصيل والمصادر

H.E. Saif Mohamed Al Hajeri, Chief Executive Officer of Tawazun, stated, "We are very excited about our joint venture with Bin Jabr Group. The future of auto industries in the UAE looks very promising, thanks to Bin Jabr's Nimir vehicle which has proven its worth by setting a new standard of excellence in military 4x4 and 6X6 vehicles."

Al Hajeri praised the personal keenness and efforts made by Saeed Bin Jabr Al Suwaidi, owner and president of Bin Jabr Group, who spearheaded the initiative to produce the first vehicle by Emarati hands and who, single-handedly achieved the uphill task of attending to every details throughout the vehicle's design and development stages.


معلومة كما جاء اعلاه : سعيد بن جبر السويدي مالك ورئيس شركة بن جبر قاد مبادرة انتاج اول عربة بأيدي اماراتية والذي أنجز بيده تفاصيل التصميم ومراحل التطوير ..


وهنا ستجد التفاصيل التي اخبرتك اياها وفيه نوعية مشاركة GAZ وما تلاه من ايقاف التعاون معها وانتاج النماذج التالية للنمر (النماذج لا اقصد بها الاعداد ولكن انواع جديدة) داخليا في الامارات بوسطة الشركة الاماراتية


 


ارجو وضع رابط يعمل للصور اعلاه ..

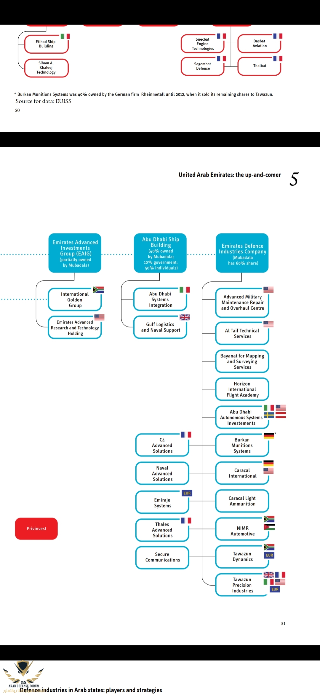
على ما اراه : تبدو الاعلام كالدول التي تم تعاون الشركات المحلية معها وهذا صحيح ، لكنها لاتشير لملكية تلك الدول ولا الى نسب نقل تكنولوجيا او معارف صناعية

مثال يحظرني ، بينونة لتكنولوجيا الطيران ،، الشركات المنضوية تحتها ( ثالبات ، داسبات ، سنيكبات ، الخ.. ) هي شركات بنسبة اماراتية تبلغ 51% مقابل 49% للشركاء الفرنسيين، وهو مايجعلها اماراتية بحسب النسبة المسيطرة.
 
ارجو وضع رابط يعمل للصور اعلاه ..

على ما اراه : تبدو الاعلام كالدول التي تم تعاون الشركات المحلية معها وهذا صحيح ، لكنها لاتشير لملكية تلك الدول ولا الى نسب نقل تكنولوجيا او معارف صناعية

مثال يحظرني ، بينونة لتكنولوجيا الطيران ،، الشركات المنضوية تحتها ( ثالبات ، داسبات ، سنيكبات ، الخ.. ) هي شركات بنسبة اماراتية تبلغ 51% مقابل 49% للشركاء الفرنسيين، وهو مايجعلها اماراتية بحسب النسبة المسيطرة.


حصلت على رابط الدراسة وهي من اصدارات المعهد الاوروبي للدراسات الامنية



كما توقعت ... الاعلام الموجودة تشير للتعاون مع تلك الدول كمشاريع ولكن لاتشير لملكيتها كدول في الشركات الاماراتية ولا الى نسب تكنولوجيا او معارف صناعية ..

يسّرني وصف الامارات بأكثر النماذج الواعدة في التصنيع الدفاعي بين الدول العربية ،،، وبإذن الله نزيد من المنتجات الاماراتية 100% تصميما وانتاجا كمدرعات النمر وذخائر وطائرات ادكوم سيستمز وغيرها ...
 
عودة
أعلى